볼스크류는어떻게 제조하나요?

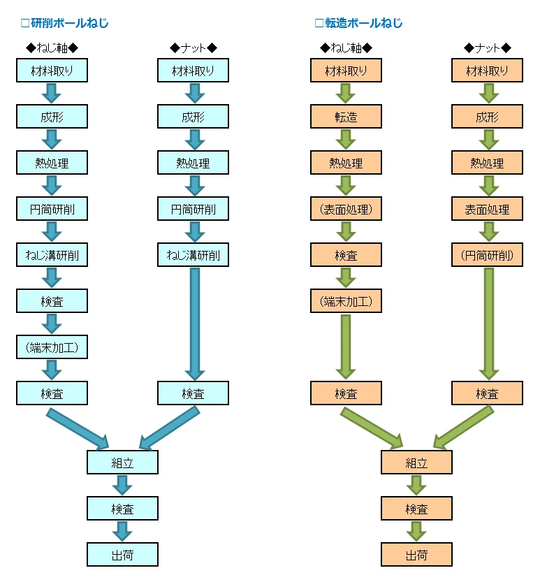
볼스크류에는 일반적으로 연삭 볼스크류와 전조 볼스크류 2가지 종류가 있습니다.
이 2종류는 각각의 주요 부품인 나사축의 제조방법을 채택한 명칭으로 하고 있습니다.
2가지 종류의 볼스크류에 대해 주요부품의 나사축과 너트의 일반적인 제조공정흐름을 참고로 소개합니다.

제조방법은 정밀도 등급이나 생산구분(재고품, 주문생산품인지)에 따라 다르며, 실제로 각각의 제품에 맞는 제조방법을 적용하여 생산하고 있습니다.

볼스크류에 관한 기술 정보 목록

제품에 관한 문의

문의 양식 또는 가까운 영업소에 문의하십시오.