ボールねじはどのように製造するのですか?

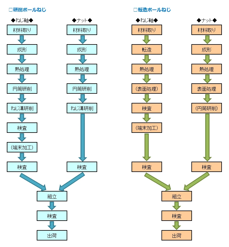
ボールねじには、一般的に研削ボールねじと転造ボールねじの2つの種類があります。
この2つは、それぞれの主要部品であるねじ軸の製造方法を採った名称としています。
2つの種類のボールねじについてその主要部品のねじ軸とナットの一般的な製造工程の流れを参考として紹介します。

これらの製造方法は、精度等級や生産区分(在庫対応か注文生産か)によって向き不向きがありますので、それぞれの商品内容に合わせた製造方法を適用し生産されています。

ボールねじに関する技術情報一覧

製品に関する
お問い合わせ

お問い合わせフォーム、または最寄りの営業所へご連絡ください。